《学术出版规范:期刊学术不端行为界定》
行业标准《学术出版规范——期刊学术不端行为界定(CY/T174—2019)》由全国新闻出版标准化技术委员会归口上报,主管部门为国家新闻出版署。2019年5月29日发布,2019年7月1日正式实施。
【基础信息】
· 标准号CY/T 174—2019
· 发布日期2019-05-29
· 实施日期2019-07-01
· 中国标准分类号A19
· 国际标准分类号01.140.4
【适用范围】
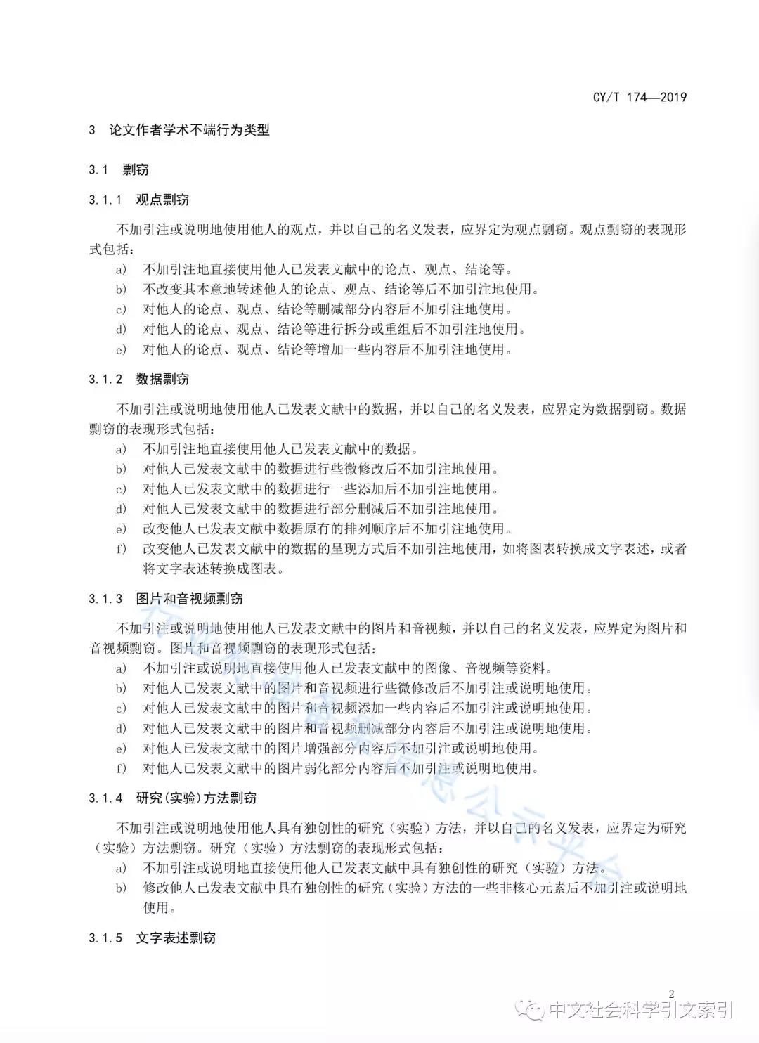
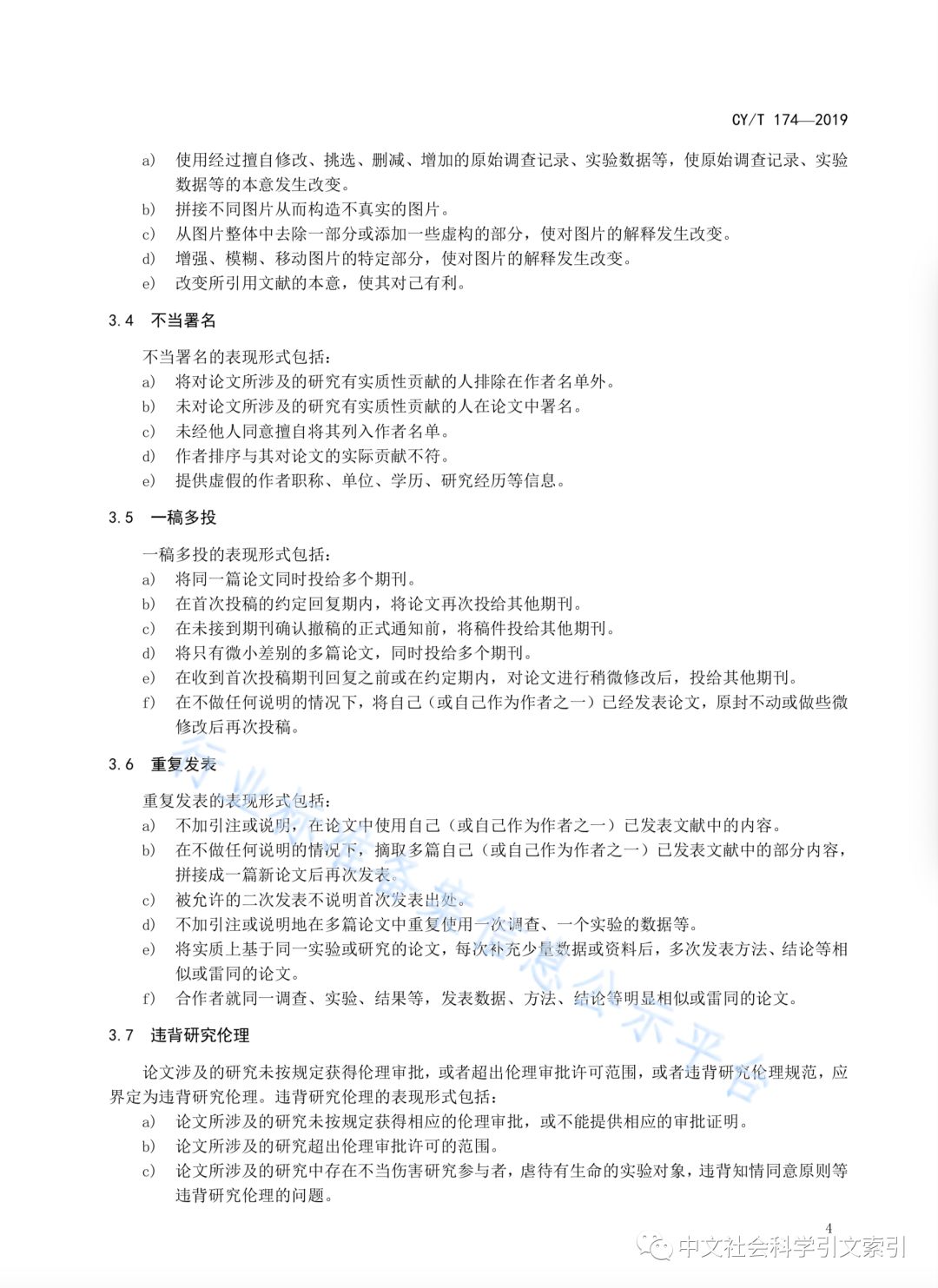
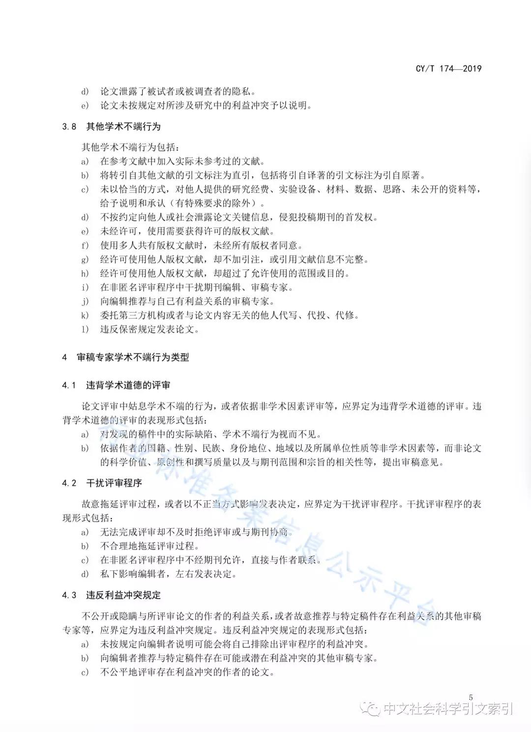
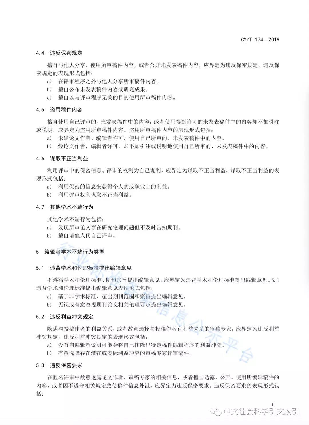
本标准界定了学术期刊论文作者、审稿专家、编辑者所可能涉及的学术不端行为。本标准适用于学术期刊论文出版过程中各类学术不端行为的判断和处理。其他学术出版物可参照使用。
【起草单位】
· 同方知网数字出版技术股份有限公司
· 中国科学院科技战略咨询研究院
【起草人】
李真真/张宏伟/黄小茹/孙雄勇










