一、安装登录
1.安装
beat365在线唯一官网线上考试系统支持Android和IOS两大移动操作系统,可通过以下两种方式下载安装。
①应用市场搜索“学习通”,查找到“超星”App,下载并安装。
②扫描下面的二维码,跳转到对应链接下载App并安装(如用微信扫描二维码请选择在浏览器打开)。

注意:Android系统用户通过②两种方式下载安装时若提示“未知应用来源”,请确认继续安装;IOS系统用户安装时需要动态验证,按照系统提示进行操作即可。
2.登录学习通(这一步特别注意:千万不要点击“新用户注册”或“手机验证码登录”,直接点击最下方“其他登录方式”。若因此步骤操作有误会导致无法收到考试通知)
(1)选择“其他登录方式”,依次选择“beat365在线唯一官网”、输入用户名:身份证号、密码:s654321s,点击登录。


(2)完善信息处,请务必点击点击“跳过”!
(特别提醒:请不要输入手机号获取验证码,若因此步骤操作有误导致无法收到考试通知,后果自负)

二、考试
1.点击最下方“消息”,后点击“收件箱”;找到“考试通知”,点击进入;


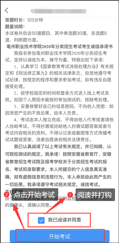
2.点击考试按钮,阅读并同意考生承诺后进行打钩,点击“开始考试”;


3.进行人脸识别,并根据系统口令进行“眨眼”等动作,识别成功后点击“‘确认”;(注意:请保证识别时光线充足)


4.开始答题并交卷:每题选择正确答案点击该选项即可,点击右下角“下一题”继续作答;到最后一题时系统会提示“已经是最后一题了”,可点击“复查交卷”进行答题情况核查。


5.核查作答情况时,可修改选择答案;确认无误后,点击最上方的“交卷”按钮,并确认提交。(若存在未作答题目,系统会提示,请注意核查!)


6.成功交卷后,系统会提示“交卷成功”。
