beat365在线唯一官网
本站首页
学院概况
学院简介
组织架构
师资队伍
成绩荣誉
联系方式
宣传视频
学院新闻
人才培养
专业介绍
校企合作
名师风采
教学科研
教学制度
党团工作
组织架构
党建园地
团学活动
党务指南
学管工作
辅导员队伍
辅导员工作室
学生管理制度
实习实训
实训中心简介
实训室(各专业)
技能大赛
获奖情况
规章制度
招生就业
招生宣传
就业信息
校友风采
资源下载
党史学习
学校首页
当前位置:
首页
>
人才培养
>
教学制度
>
正文
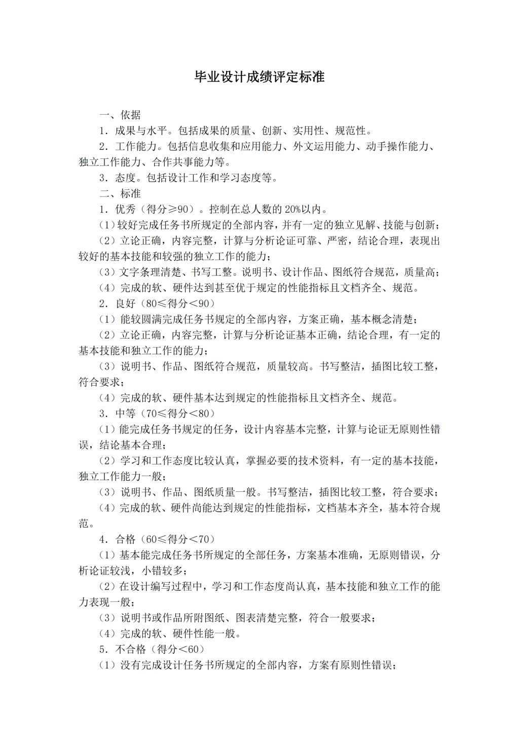
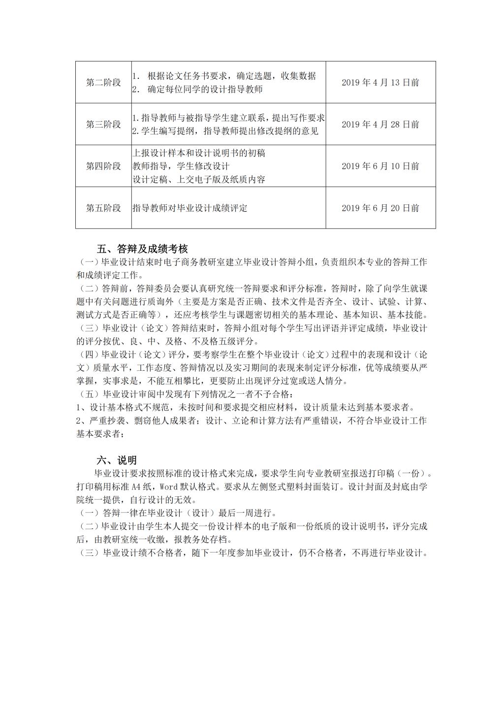
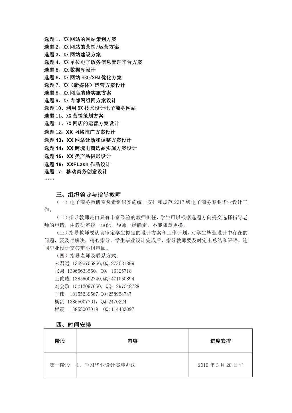
电子商务专业毕业设计方案
作者:商学院 发布时间:2020-03-04 信息来源: 阅读次数:
次
【关闭】