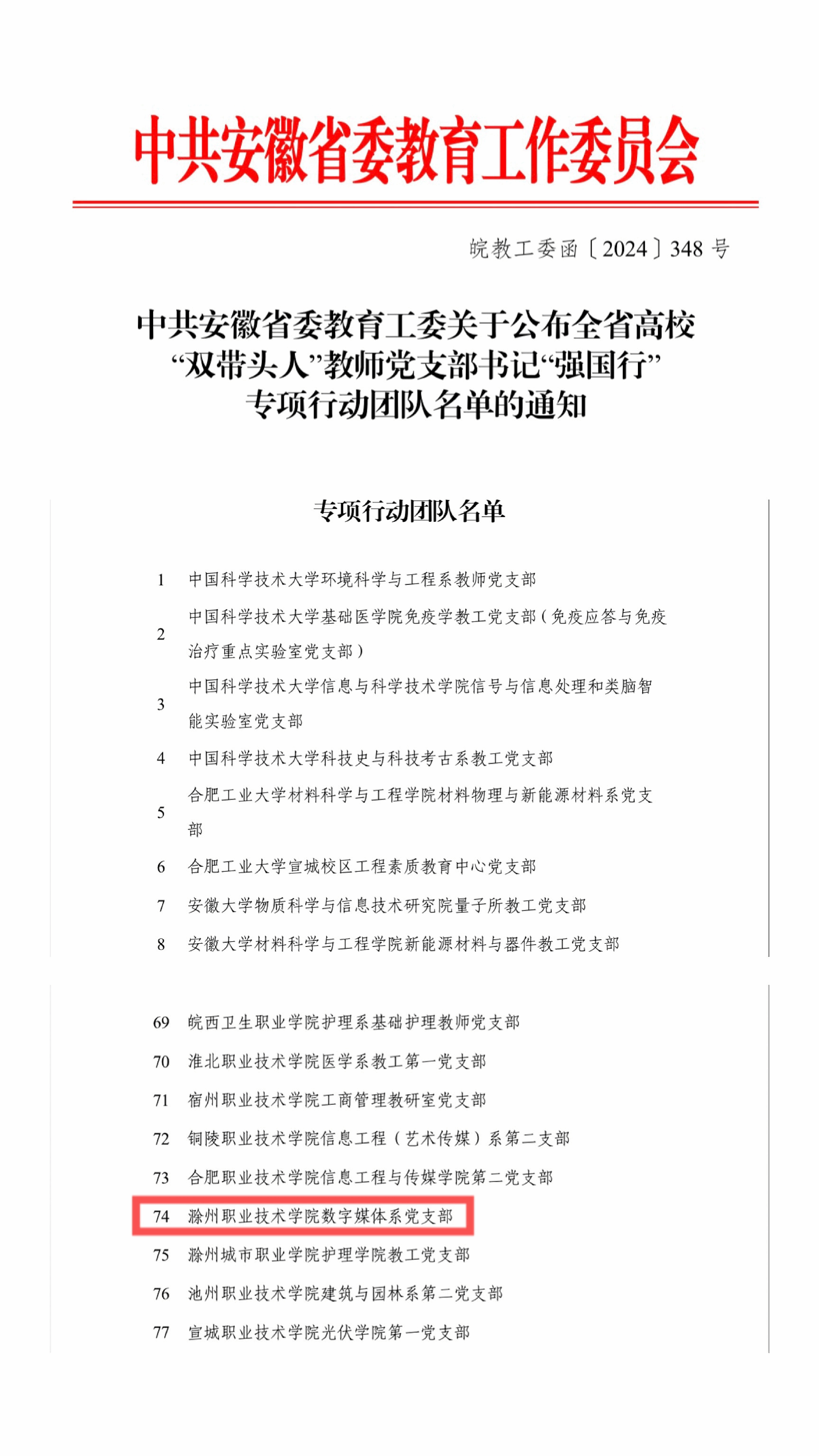
近日,中共安徽省委教育工作委员会公布了全省高校“双带头人”教师党支部书记“强国行”专项行动团队名单,beat365传媒与设计学院数字媒体系党支部成功入选,实现了学校党建“双创”工作新突破。

高校“双带头人”教师党支部书记“强国行”专项行动,是党建“双创”项目的进一步拓展和延伸,旨在创新落实立德树人根本任务,不断强化高校“双带头人”队伍建设和作用发挥。专项行动自2024年起组织开展,行动周期3年,入选支部要在开展党建联建、提供教育服务、推动科技赋能、深化实践育人四个方面进行专项行动并落实新举措。
传媒与设计学院数字媒体系党支部在学校党委和学院总支的领导下,坚持以习近平新时代中国特色社会主义思想为指导,深入学习贯彻党的二十大和二十届二中、三中全会精神,认真落实新时代党的建设总要求和新时代党的组织路线,坚持不懈用党的创新理论指导推动工作。支部围绕学校“双高校”建设和中心工作,立足“七个有力”,通过“数字赋能党建、智创优质团队、擦亮党建品牌、铸剑教科研互哺”,着力构建“数智亮剑133”党建品牌,即强化“自身建设和作用发挥”这1条主线,抓准“特色党建+教育教学+服务社会”3个发力点,抓牢支部党建“责任田”、社会服务“丰产田”、融合发展“示范田”的3个“成果落脚点”,努力落实党建和业务发展的双融双促。同时,在人才支撑、技术指导、科技创新等社会服务工作中,努力打造具备前瞻思维、具有地域特色、富有家国情怀的党支部。


长期以来,学校党委高度重视基层党建工作,认真履行党委管党治党、办学治校、育人育才主体责任,贯彻落实基层党组织建设“强基础、提质量、创品牌”三年行动计划,做到党建工作与业务工作同部署、同落实、同考评,党委主要负责同志多次深入各二级学院就基层党建工作开展实地调研,通过召开专题会、组织座谈会等形式定期听取基层党建工作汇报,明确基层党建工作重点和目标任务。将“双带头人”教师党支部书记工作室培育建设工作纳入学校党建规划和年度工作要点,持续推进“双带头人”培育工程,扎实开展党建项目和党建品牌创建活动,共计培育创建党建品牌31个,实现全校基层党组织全覆盖。
下一步,学校党委将进一步加强领导,指导和支持该支部按照行动计划扎实推进,确保高质量建设,努力打造具有创新性、示范性和引领性的专项行动团队。同时将以此为契机,拉升标杆,引导全校各级党组织对标建立培育团队名单,聚焦服务国家重大战略和地方经济社会高质量发展,持续推进党建工作与教书育人、科研创新、服务社会等工作双融双促,为教育强国建设贡献高校力量。
作者:王厚红、李雯雯
复审:王广保
终审:王 宇
责任编辑:周锋